Rosetta
loops Directory Reference
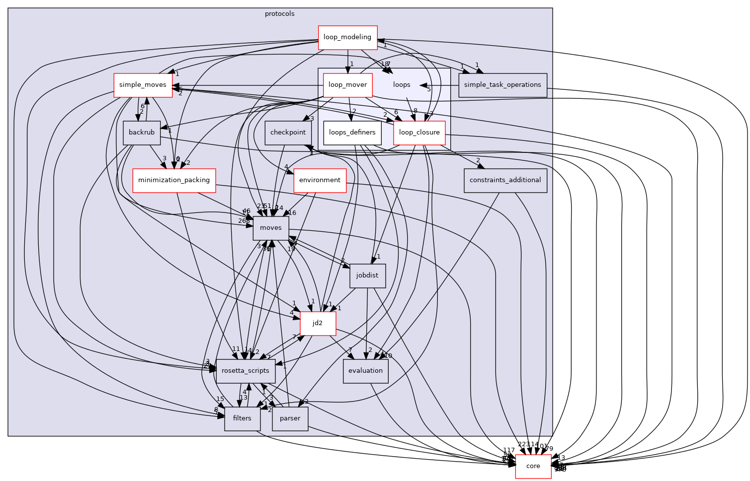
Directory dependency graph for loops:
src/protocols/loops

Directories

directory  loop_closure
 
directory  loop_mover
 
directory  loops_definers
 

Files

file  Exceptions.hh
 
file  FoldTreeFromLoopsWrapper.cc
 
file  FoldTreeFromLoopsWrapper.fwd.hh
 
file  FoldTreeFromLoopsWrapper.hh
 
file  FoldTreeFromLoopsWrapperCreator.hh
 
file  Loop.cc
 
file  Loop.fwd.hh
 Loop class forward declarations header.
 
file  Loop.hh
 
file  loopfinder.cc
 
file  loopfinder.hh
 
file  LoopMoverFactory.cc
 
file  LoopMoverFactory.fwd.hh
 report data to database
 
file  LoopMoverFactory.hh
 Factory for creating LoopMover objects.
 
file  looprelax_protocols.cc
 
file  looprelax_protocols.hh
 
file  Loops.cc
 
file  Loops.fwd.hh
 Loops and Loop class forward declarations header.
 
file  Loops.hh
 
file  Loops.tmpl.hh
 
file  loops_main.cc
 loop building tools
 
file  loops_main.hh
 
file  LoopsFileIO.cc
 
file  LoopsFileIO.fwd.hh
 LoopsFileIO forward declarations header.
 
file  LoopsFileIO.hh
 This class exists to handle the reading and writing of loops files.
 
file  LoopsFileLoader.cc
 
file  LoopsFileLoader.fwd.hh
 
file  LoopsFileLoader.hh
 
file  LoopsFileLoaderCreator.hh
 
file  make_loops.cc
 
file  make_loops.hh
 
file  util.cc
 
file  util.hh